Web Terminal
特性介绍
Web Terminal通常是广泛的云服务或者基于Web服务的一部分,用户能够通过Web浏览器访问命令行界面。这是一个虚拟终端,通常直接通过Web界面管理容器内部、服务、应用程序或者数据库,无需本地终端仿真软件或安全外壳(SSH)客户端。该特性通常用于管理集群中的资源对象,减少了对本地工具的依赖,简化了Kubernetes集群的操作和维护过程。
在openFuyao平台上,Web Terminal为平台提供了可交互的CLI界面。当前支持进入集群和容器的管理操作。
应用场景
- 故障排查:用户可以通过Web Terminal直接登录到容器和集群,快速诊断应用程序中的问题。例如,通过实时查看日志、执行相关命令或查看系统状态快速定位问题。
- 实时运维:当需要进行紧急运维时,Web Terminal为便捷的工具,允许用户在不离开浏览器的情况下执行管理任务,如清理临时文件、更新配置文件、调整系统设置等。
- 开发和测试:Web Terminal提供了与容器内部以及集群的交互接口,开发人员可以使用它进行容器内以及集群内开发和测试工作,而不必依赖本地开发环境。
能力范围
- 容器访问和管理:Web Terminal使用户能够直接访问和管理运行在Kubernetes集群中的容器,通过浏览器访问容器的命令行界面,无需借助Kubectl或SSH的外部工具。
- 集群管理和监控:Web Terminal提供与Kubernetes集群进行交互的接口,通过浏览器执行集群级的管理和监控操作,包括查看和管理集群资源,监控集群监控状态以及集群配置管理等。
实现原理
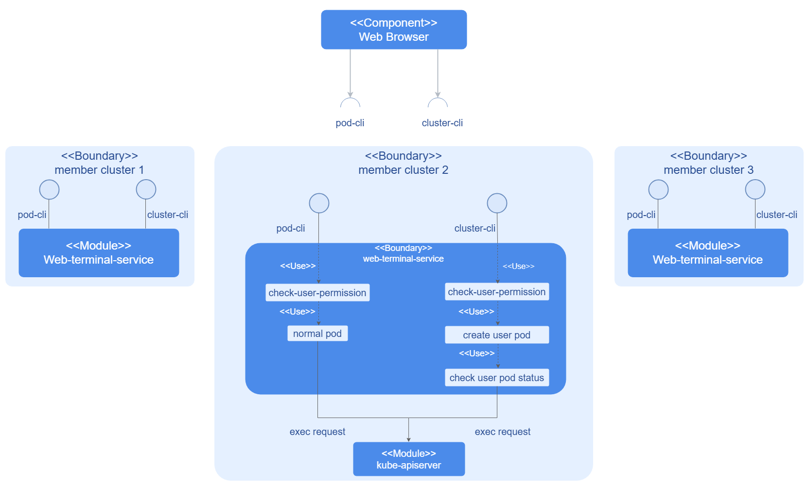
图 1 web terminal服务实现原理
web-terminal-service的服务由API服务和controller逻辑组成,每个用户的请求会根据请求类型的不同,唤起不同的服务。其中请求集群的服务会创建webterminal-template,这个template会受到controller的协调控制,对所创建的user-pod或者node-pod进行生命周期的管理。
相关实例
代码链接:
安装
Web Terminal作为openFuyao平台核心组件随平台一起安装。
登录容器内部进行交互
前提条件
- 用户具有“platform-admin”或者“cluster-admin”的权限。
- 待登录的容器支持“kubectl exec”功能。
背景信息
- 用户能够通过更直观的方式访问和管理Pod,而不必安装和配置复杂的CLI工具。
- 使用Web Terminal工具登录容器使得操作更加便捷,尤其是在云端环境或受限环境下,避免对外部工具和网络访问的依赖。
使用限制
无。
操作步骤
在openFuyao平台左侧导航栏选择“工作负载 > Pod”。
单击Pod名称进入Pod详情界面。
在Pod详情界面“容器”区域的“终端”列,单击图标进入终端交互命令行工具界面。
图 2 Pod详情页面
进入容器内部输入相关命令进行交互。
登录集群进行交互
前提条件
- 用户具有“platform-admin”或者“cluster-admin”的权限。
- 待访问的集群已安装Web Terminal服务。
背景信息
- Web Terminal通过提供浏览器端的命令行界面,帮助开发人员、运维人员和管理员在集群中执行命令、管理资源和进行故障排查。
- Web Terminal是对传统kubectl命令行的一个补充,能够减少对本地环境配置的依赖,通过集群控制台实现远程管理。
使用限制
- 目前只对具有“platform-admin”或者“cluster-admin”的权限的用户开放该功能。
- Web Terminal在集群资源较紧张的情况下,可能会受到性能限制。例如,如果集群的节点负载过高,终端交互界面的响应时间会变慢,或者无法正常使用。
- Web Terminal服务依赖web socket协议与集群进行交互,可能会遇到网络终端、连接失败等问题。
- 目前Web Terminal的终端界面在25分钟内没有任何交互时,会提示并自动关闭终端交互界面,以节省集群资源。
操作步骤
单击openFuyao平台右上角的图标。
图 3 打开集群终端
在kubectl命令行工具界面,输入符合Kubectl语法的命令行即可执行相关管理操作。
说明:
单击界面右侧的“了解更多”可查看Kubectl通用语法说明。

