AI推理鹰眼
特性介绍
Eagle Eye是面向AI推理场景的可观测体系,实现从AI网关、推理引擎、Mooncake到基础设施(Ray、K8s、硬件)的全链路指标采集、近实时传输与智能诊断。该体系融合了Prometheus的周期性指标采集与分布式消息队列系统的低延迟推送机制,既支持扩缩容决策的趋势分析,也满足时效性要求高的模块(如智能路由)对秒级数据更新的需求。通过独立的硬件健康诊断模块,实现对NPU/GPU、温度、功耗、错误码等底层指标的持续监测与异常识别,构建“采集—传输—诊断—评估”的闭环监控能力,为AI推理系统的稳定性、性能优化与资源调度提供坚实的数据支撑。
应用场景
- 系统资源健康监控:实时监控基础设施(Ray、K8s、硬件),确保系统资源的健康与稳定,及时发现并解决资源瓶颈,确保系统高效运行。
- 推理过程性能优化:实时监控推理流程中的各个阶段(如prefill、decode等)的性能指标(如延迟、吞吐量)和资源使用情况,识别并分析性能瓶颈,优化模型执行效率,提升推理任务的响应速度和计算效率。
- 硬件故障诊断与修复:查看硬件诊断模块提供的异常分析报告,报告中包含故障模式识别与处置建议,帮助快速定位并解决硬件故障。系统能够实时监测NPU/GPU、温度、功耗等硬件状态,生成详细的故障分析报告,提供具体的故障原因和修复方案,确保硬件的稳定性和可靠性。
- 自动扩缩容决策:获取SLA相关指标(如吞吐率、延迟等),将这些数据作为自动扩缩容决策的依据,确保推理服务根据负载和性能需求动态扩展或缩减,达到弹性伸缩的目标。
- 智能路由决策:通过分布式消息队列系统实现近实时数据更新,使智能路由能够基于最新的数据迅速做出决策,从而优化AI推理过程中的响应速度。
- 权重分发加速决策:通过分布式消息队列系统实现近实时数据传输,获取实时获取网络动态性能指标(如节点RDMA网卡的实际传输速率、剩余可用带宽等),并结合由NPU Feature Discovery以标签形式附加到节点上的静态指标(如节点RDMA网卡的理论传输速度、网卡的PCIe带宽等)。基于这些指标,模块对节点性能进行动态评估,最终选择性能最优的节点进行任务分配,从而确保资源的最优利用,最大化系统的稳定性与处理效率。
能力范围
- 多层指标覆盖:覆盖AI网关(如性能、资源消耗、安全与合规审计、治理策略执行追踪)、推理引擎(API Server、模型输入输出、推理过程、推理引擎状态)、Mooncake(Mooncake master、transfer engine、Mooncake client)和基础设施(Ray、K8S、硬件),实现全链路观测。
- 近实时指标传输:面向对时效性要求高的模块,通过分布式消息队列系统实现秒级指标推送,确保指标能够被及时感知并影响决策。
- 扩缩容决策支撑:将采集到的系统与运行态指标同步上报至Prometheus,用于周期性计算与趋势评估。
- 硬件健康检查与诊断:构建独立的硬件健康诊断模块,周期性采集NPU/GPU温度、功耗、错误码等底层指标,并通过分布式消息队列系统实时上报。诊断模块订阅并分析采集数据,结合设备型号、驱动与固件信息,基于阈值规则与异常指标分析,识别典型故障模式并输出诊断结论与处置建议,实现从数据采集到健康评估的闭环。
实现原理
逻辑视图
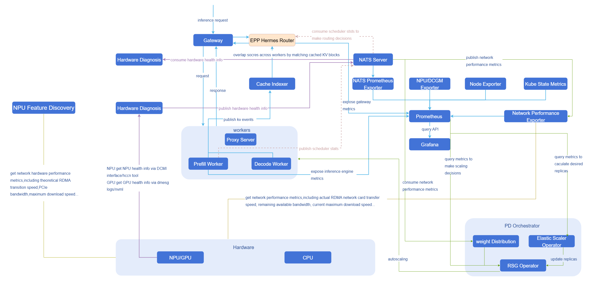
图1 0层逻辑视图
监控系统按照业务层次分为后端层和组件层。
后端层
- Hardware Health Monitor: 硬件健康检测模块作为独立运行的采集组件,以周期性任务方式主动执行指标采集与上报。模块在运行过程中会按照固定采集周期调用底层接口(DCMI、NVML)或解析系统日志(dmesg),获取设备运行状态与健康信息。采集结果通过分布式消息队列系统实时发布至诊断模块,实现采集与诊断的解耦。
- Hardware Diagnosis: 诊断模块订阅采集模块通过分布式消息队列系统发布的指标数据,结合设备型号、驱动及固件信息,对硬件健康状态进行实时分析。模块支持阈值判断与异常,识别典型故障模式并输出诊断结论与处置建议,实现从数据采集到健康评估的闭环。
组件层
组件层提供底层的指标采集,传输与展示能力,涵盖了以下关键模块:指标采集(Exporter)、高性能分布式消息队列系统、指标存储(Prometheus)以及展示(Grafana)。
数据流图
NATS
图2 数据流图-NATS
ZMQ
图3 数据流图-ZMQ
全量数据列表
表1 全量数据列表
| 可观测维度 | 可观测类别 | 可观测项 | 可观测子项 | 具体指标 | 静态/动态 | 指标来源 | 实时性要求 | 指标传输 | 当前支持 | 备注 |
| AI网关 | 性能 | - | - | QPS | 动态 | EPP | 低 | Prometheus | - | - |
| 请求成功率 | - | |||||||||
| 非流式响应的整体延迟 | - | |||||||||
| 流式响应的首包延迟(TTFT) | - | |||||||||
| 资源消耗 | - | - | token消耗数/s | 动态 | EPP | 低 | Prometheus | 大模型服务按token计费 | ||
| 按模型维度的token使用统计 | EPP | |||||||||
| 按用户维度的token使用统计 | - | |||||||||
| 安全与合规审计 | - | - | 内容安全拦截日志 | 动态 | - | 低 | Prometheus | - | ||
| 风险类型统计 | - | - | ||||||||
| 风险用户统计 | - | - | ||||||||
| 治理策略执行追踪 | - | - | 限流统计 | - | 低 | Prometheus | - | |||
| 缓存命中情况 | EPP | - | ||||||||
| Fallback成功率 | - | - | ||||||||
| 推理引擎 | API Server | - | - | 路径 | 动态 | - | 低 | Prometheus | - | - |
| 状态码 | - | |||||||||
| 客户端 | - | |||||||||
| 耗时 | - | |||||||||
| 模型输入输出 | - | - | 提示词 | 静态 | - | 低 | Prometheus | ✅ | 作为OpenTelemetry Trace的属性暴露,需要在部署vLLM时启用。 vllm serve your-model --otlp-traces-endpoint="http://your-collector:4317" --collect-detailed-traces=all | |
| 响应方式 | - | |||||||||
| 模型名称 | vLLM | |||||||||
| 最大token数 | vLLM | |||||||||
| 温度 | vLLM | |||||||||
| top-k | - | |||||||||
| top-p | vLLM | |||||||||
| N | vLLM | |||||||||
| 推理过程 | - | - | E2E时间 | 动态 | vLLM | 低 | Prometheus | - | ||
| TTFT | - | |||||||||
| prefill时间 | - | |||||||||
| decode时间 | - | |||||||||
| 请求在调度器中等待的时间 | - | |||||||||
| token间隔时间 | - | |||||||||
| 推理引擎状态 | - | - | 运行中请求数 | 动态 | vLLM | 低 | Prometheus | - | ||
| 等待请求数 | - | |||||||||
| 被抢占请求数 | - | |||||||||
| kv cache使用率 | - | |||||||||
| 总提示词token数量 | - | |||||||||
| 总生成token数量 | - | |||||||||
| 处理成功的请求数 | - | |||||||||
| Mooncake | Mooncake master | - | - | - | 动态 | Mooncake | 低 | Prometheus | - | Mooncake master通过/metrics直接暴露metrics给prometheus,而transfer engine和Mooncake client的metrics记录在日志中。 |
| transfer engine | - | - | - | 动态 | 低 | Prometheus | ||||
| Mooncake client | - | - | - | 动态 | 低 | Prometheus | ||||
| 基础设施 | ray | - | - | - | 动态 | ray | 低 | Prometheus | - | - |
| kubernetes | 集群健康 | - | - | 动态 | kube-state-metrics/node-exporter | 低 | Prometheus | ✅ | - | |
| 资源使用 | - | - | - | |||||||
| 工作负载状态 | - | - | - | |||||||
| 调度与弹性 | 调度 | 调度队列 | kube-scheduler | Prometheus | ✅ | - | ||||
| 调度延迟 | - | |||||||||
| 调度成功/失败率 | - | |||||||||
| 重试次数 | - | |||||||||
| 弹性 | 期望副本数 | kube-state-metrics | Prometheus | ✅ | - | |||||
| 当前副本数 | - | |||||||||
| 已就绪副本数 | - | |||||||||
| 扩缩容延迟 | - | - | - | |||||||
| 镜像拉取时间 | kubelet | ✅ | - | |||||||
| 权重下载时间 | - | - | - | |||||||
| 扩缩容触发次数 | - | - | - | |||||||
| 硬件 | 计算资源 | - | machine_npu_nums | 动态 | npu-exporter | 低 | Prometheus | ✅ | - | |
| npu_chip_info_utilization | - | |||||||||
| npu_chip_info_overall_utilization | - | |||||||||
| npu_chip_info_vector_utilization | - | |||||||||
| npu_chip_info_temperature | - | |||||||||
| npu_chip_info_power | - | |||||||||
| npu_chip_info_voltage | - | |||||||||
| npu_chip_info_aicore_current_freq | - | |||||||||
| npu_chip_info_process_info_num | - | |||||||||
| npu_chip_info_process_info | - | |||||||||
| container_npu_utilization | - | |||||||||
| container_npu_total_memory | - | |||||||||
| container_npu_used_memory | - | |||||||||
| 内存与显存 | hbm (910A1/910A2/910A3/910A5) | npu_chip_info_hbm_used_memory | - | |||||||
| npu_chip_info_hbm_total_memory | - | |||||||||
| npu_chip_info_hbm_utilization | - | |||||||||
| npu_chip_info_hbm_temperature | - | |||||||||
| npu_chip_info_hbm_bandwidth_utilization | - | |||||||||
| npu_chip_info_hbm_ecc_enable_flag | - | |||||||||
| npu_chip_info_hbm_ecc_single_bit_error_cnt | - | |||||||||
| npu_chip_info_hbm_ecc_double_bit_error_cnt | - | |||||||||
| npu_chip_info_hbm_ecc_total_single_bit_error_cnt | - | |||||||||
| npu_chip_info_hbm_ecc_total_double_bit_error_cnt | - | |||||||||
| npu_chip_info_hbm_ecc_single_bit_isolated_pages_cnt | - | |||||||||
| npu_chip_info_hbm_ecc_double_bit_isolated_pages_cnt | - | |||||||||
| ddr (除910A2/910A3/910A5以外) | npu_chip_info_total_memory | - | ||||||||
| npu_chip_info_used_memory | - | |||||||||
| 互联与IO | network (除310/310B/310P以外) | npu_chip_info_bandwidth_tx | - | |||||||
| npu_chip_info_bandwidth_rx | - | |||||||||
| npu_chip_link_speed | - | |||||||||
| npu_chip_link_up_num | - | |||||||||
| pcie (910A2) | npu_chip_info_pcie_rx_p_bw | - | ||||||||
| npu_chip_info_pcie_rx_np_bw | - | |||||||||
| npu_chip_info_pcie_rx_cpl_bw | - | |||||||||
| npu_chip_info_pcie_tx_p_bw | - | |||||||||
| npu_chip_info_pcie_tx_np_bw | - | |||||||||
| npu_chip_info_pcie_tx_cpl_bw | - | |||||||||
| hccs (910A2/910A3) | npu_chip_info_hccs_statistic_info_tx_cnt_index | - | ||||||||
| npu_chip_info_hccs_statistic_info_rx_cnt_index | - | |||||||||
| npu_chip_info_hccs_statistic_info_crc_err_cnt_index | - | |||||||||
| npu_chip_info_hccs_bandwidth_info_tx_index | - | |||||||||
| npu_chip_info_hccs_bandwidth_info_rx_index | - | |||||||||
| npu_chip_info_hccs_bandwidth_info_profiling_time | - | |||||||||
| npu_chip_info_hccs_bandwidth_info_total_tx | - | |||||||||
| npu_chip_info_hccs_bandwidth_info_total_rx | - | |||||||||
| roce (除310/310B/310P以外) | npu_chip_mac_rx_pause_num | - | ||||||||
| npu_chip_mac_tx_pause_num | - | |||||||||
| npu_chip_mac_rx_pfc_pkt_num | - | |||||||||
| npu_chip_mac_tx_pfc_pkt_num | - | |||||||||
| npu_chip_mac_rx_bad_pkt_num | - | |||||||||
| npu_chip_mac_tx_bad_pkt_num | - | |||||||||
| npu_chip_mac_tx_bad_oct_num | - | |||||||||
| npu_chip_mac_rx_bad_oct_num | - | |||||||||
| npu_chip_info_rx_fcs_num | - | |||||||||
| npu_chip_info_rx_ecn_num | - | |||||||||
| npu_chip_roce_rx_all_pkt_num | - | |||||||||
| npu_chip_roce_tx_all_pkt_num | - | |||||||||
| npu_chip_roce_rx_err_pkt_num | - | |||||||||
| npu_chip_roce_tx_err_pkt_num | - | |||||||||
| npu_chip_roce_rx_cnp_pkt_num | - | |||||||||
| npu_chip_roce_tx_cnp_pkt_num | - | |||||||||
| npu_chip_roce_new_pkt_rty_num | - | |||||||||
| npu_chip_roce_out_of_order_num | - | |||||||||
| npu_chip_roce_qp_status_err_num | - | |||||||||
| npu_chip_roce_unexpected_ack_num | - | |||||||||
| npu_chip_roce_verification_err_num | - | |||||||||
| 网络硬件性能 | - | 节点RDMA网卡的理论传输速度 | 静态 | npu-feature-discovery | 低 | / | ✅ | - | ||
| 节点的理论最大网络下载速度 | ||||||||||
| NPU卡侧RoCE网卡总带宽 | ||||||||||
| 网卡的PCIe带宽 | ||||||||||
| - | 节点RDMA网卡的实际传输速度 | 动态 | network-performace-exporter | 高 | Prometheus NATS/ZMQ | - | - | |||
| 节点RDMA网卡的剩余可用带宽 | - | - | ||||||||
| 节点通过RDMA网卡传输了多少流量 | - | - | ||||||||
| 节点当前实际网络最大下载速度 | - | - | ||||||||
| NPU卡侧RoCE网卡传输速率 | - | - | ||||||||
| NPU卡侧RoCE网卡剩余带宽 | - | - | ||||||||
| 跨机架、多交换机场景下,节点之间传输最小的瓶颈带宽是多少 | - | - | ||||||||
| 硬件健康 | 黑匣子错误码 | - | 动态 | eagle-eye-hardware-monitor | 高 | NATS/ZMQ | ✅ | - | ||
| 健康管理故障码 | - | - | ||||||||
| hbm (910A1/910A2/910A3/910A5) | npu_chip_info_hbm_temperature | - | ||||||||
| npu_chip_info_hbm_total_memory | - | |||||||||
| npu_chip_info_hbm_used_memory | - | |||||||||
| npu_chip_info_hbm_memory_utilization | - | |||||||||
| ddr (除910A2/910A3/910A5以外) | npu_chip_info_memory_utilization | - | ||||||||
| network (除310/310B/310P以外) | npu_chip_info_link_status | - | ||||||||
| npu_chip_info_bandwidth_rx | - | |||||||||
| npu_chip_info_bandwidth_tx | - | |||||||||
| 硬件状态 | npu_chip_info_power | NPU过载降频 | ||||||||
| npu_chip_info_aicore_freq | ||||||||||
| npu_chip_info_aicore_current_freq | ||||||||||
| npu_chip_info_temperature | ||||||||||
| npu_chip_info_network_status | - | |||||||||
| npu_chip_info_health_status | - |
与相关特性的关系
依赖推理引擎(如vLLM)。
安装
前提条件
硬件要求
Eagle Eye本身对硬件环境无特殊要求。
软件要求
Kubernetes v1.33.0及以上版本。
开始安装
openFuyao平台
- 登录openFuyao管理面。
- 左侧导航栏选择“应用市场 > 应用列表”跳转到“应用列表”界面。
- 勾选左侧“场景”中的“人工智能/机器学习”,查找“eagle-eye”卡片。或通过搜索框输入“eagle-eye”。
- 单击“部署”进入“部署”界面。
- 输入应用名称、选择安装版本和命名空间。命名空间可以选用已有命名空间或新建命名空间,创建命名空间请参见命名空间。
- 在参数配置的“values.yaml”中对路由进行配置。
- 单击“部署”完成安装。
独立部署
除了openFuyao平台安装部署,本特性还提供独立部署功能,有以下两种途径:
- 从openFuyao官方镜像仓库获取项目安装包。
执行如下命令,拉取项目安装包。
bashhelm pull oci://cr.openfuyao.cn/charts/eagle-eye --version xxx其中
xxx需替换为具体项目安装包版本,如0.0.0-latest。拉取得到的安装包为压缩包形式。执行如下命令,解压安装包。
cdtar -zxvf eagle-eye安装部署。
执行如下命令,在eagle-eye同级目录下。
bashhelm install eagle-eye -n xxxxxx .
- 从openFuyao GitCode仓库获取。
执行如下命令,从仓库拉取项目。
bashgit clone https://gitcode.com/openFuyao/eagle-eye.git安装部署。 执行如下命令,在eagle-eye同级目录下。
bashhelm install eagle-eye -n xxxxxx .
面向智能路由的高实时性指标采集与上报
NATS
为满足智能路由等模块的高时效性要求,系统采用NATS进行关键性能指标的秒级推送。这使得等待请求数、NPU/GPU KVCache利用率等指标能被实时感知,从而动态调整决策。
目前只支持vLLM部署。
前置条件
- Kubernetes集群已部署并可正常访问
- 已安装
kubectl命令行工具并配置好集群访问权限 - 节点上已安装Ascend驱动和相关依赖
- NATS已部署并正常运行
部署步骤
选用NATS发布/订阅模型作为指标传输方式。CustomStatLogger是在vLLM中通过继承StatLoggerBase抽象类实现的自定义统计数据记录器。作为发布者,CustomStatLogger会在每次解码批次结束后,主动生成结构化的运行指标消息,并将其发布到指定的NATS主题;Router作为订阅者,只需在该主题上注册侦听,即可在消息发布的瞬间接收并触发后续处理逻辑。
为避免首批消息丢失,订阅端(Router)需先于发布端(CustomStatLogger)完成连接与订阅。
Router (订阅端)。
Router作为订阅者,主要负责接收发布的运行指标消息并触发相应的处理逻辑。参考以下代码示例来实现Router,并将其部署到Kubernetes集群中。pythonimport logging import json from nats.aio.client import Client as NATS_Client logger = logging.getLogger() class RouterSubscriber: def __init__(self, server_address: str, topic: str): """ 初始化RouterSubscriber实例 :param server_address: NATS服务器地址 :param topic: 订阅的主题 """ self.server_address = server_address self.topic = topic self.client = NATS_Client() async def connect(self): """ 建立与NATS服务器的连接 """ try: # 建立NATS长连接 await self.client.connect(self.server_address) logger.info("Connected to NATS server at %s", self.server_address) except Exception as e: logger.error("Failed to connect to NATS server: %s", e) raise e async def subscribe(self, topic: str, message_handler): """ 订阅指定主题,并将接收到的消息交给业务逻辑处理 :param message_handler: 业务逻辑处理函数,用于处理接收到的消息 """ try: async def on_message(msg): """ 消息回调函数,处理订阅到的消息 :param msg: NATS消息 """ logger.info("Received message on topic %s", topic) await message_handler(msg) # 确保NATS连接 if not self.client.is_connected: await self.connect() # 注册订阅主题,并绑定消息回调函数 await self.client.subscribe(topic, cb=on_message) logger.info("Successfully subscribed to NATS topic %s", topic) except Exception as e: logger.error("Failed to subscribe to NATS topic %s: %s", topic, e) raise e async def message_handler(self, msg) -> None: """ NATS原始回调,负责: 1. 从msg中解码数据; 2. 调用parse_message做JSON反序列化; 3. 将解析后的结构化数据交给后续业务逻辑处理。 """ try: data = msg.data.decode("utf-8") except Exception as exc: logger.error("Failed to decode NATS message: %s", exc) return data_dict = self.parse_message(data) if not data_dict: # 解析失败直接返回,避免后续逻辑异常 return # TODO: 在这里处理具体业务逻辑,例如根据指标做路由决策 ... def parse_message(self, data: str) -> Dict[str, Any]: """ 将NATS消息体从JSON字符串反序列化为字典。 解析失败时记录日志并返回空字典。 """ try: return json.loads(data) except Exception as exc: logger.error("Failed to parse message: %s, raw: %r", exc, data) return {}Customstatlogger (发布端)。
CustomStatLogger是发布者,它负责生成并发布实时的运行指标数据。每次解码批次结束后,CustomStatLogger将结构化的指标消息发布到指定的NATS主题(该主题应与订阅方的主题匹配,当前主题eagle_eye.routing_metrics),供Router订阅。2.1 打包源代码。
在项目根目录下执行以下命令,将源代码打包为压缩文件。
bashtar -czf source_code.tar.gz src/ requirements.txt2.2 创建ConfigMap。
将压缩包作为二进制文件导入到ConfigMap中。
bash# 检查是否存在namespace,如果不存在则创建它 kubectl get namespace ai-inference || kubectl create namespace ai-inference # 如果已存在同名ConfigMap,先删除 kubectl delete configmap vllm-source-code -n ai-inference --ignore-not-found # 创建新的ConfigMap kubectl create configmap vllm-source-code \ --from-file=source_code.tar.gz=source_code.tar.gz \ -n ai-inference2.3 部署服务。
应用部署YAML文件。
bashkubectl apply -f ./docs/routing-metrics/vllm_eagle_eye.yaml2.4 检查部署状态。
bash# 查看Pod运行状态 kubectl get pods -n ai-inference -l app=vllm-eagle-eye # 查看Pod详细信息 kubectl describe pod -n ai-inference -l app=vllm-eagle-eye # 查看Pod日志 kubectl logs -n ai-inference -l app=vllm-eagle-eye -f验证步骤。
3.1 方式一:使用临时Pod验证。
3.1.1 获取服务Pod IP地址。
bashkubectl get pod -n ai-inference -l app=vllm-eagle-eye -o wide记录输出中的
IP地址(例如:10.244.1.5)。3.1.2 启动临时测试Pod。
bashkubectl run curl-test --image=curlimages/curl -n ai-inference -it --rm --restart=Never -- sh3.1.3 在临时Pod中发送测试请求。
在临时Pod的shell中执行(将
<POD_IP>替换为实际IP地址):bashcurl -X POST http://<POD_IP>:8000/generate \ -H "Content-Type: application/json" \ -d '{"prompt": "Hello AI"}'3.2 方式二:使用port-forward验证。
bash# 端口转发 kubectl port-forward -n ai-inference deployment/vllm-eagle-eye 8000:8000 # 在另一个终端发送请求 curl -X POST http://localhost:8000/generate \ -H "Content-Type: application/json" \ -d '{"prompt": "Hello AI"}'清理资源。
bash# 删除Deployment kubectl delete -f ./docs/routing-metrics/vllm_eagle_eye.yaml # 删除ConfigMap kubectl delete configmap vllm-source-code -n ai-inference # 删除临时Pod kubectl delete pod -n ai-inference curl-test
常见问题
Pod启动失败。
bash# 查看Pod事件 kubectl describe pod -n ai-inference -l app=vllm-eagle-eye # 查看init容器日志 kubectl logs -n ai-inference <pod-name> -c code-extractor依赖安装失败。
如果集群无法联网,需要提前将依赖包打入压缩包。
bash# 下载依赖到本地 pip download -r requirements.txt -d packages/ # 打包时包含依赖 tar -czf source_code.tar.gz src/ requirements.txt packages/


